符(ふ)とは。意味や解説、類語。1 護符。守りふだ。2 割符 (わりふ) 。3 律令制で、上級官庁から直属の下級官庁へ出した疑問感嘆符 頭上に出る「?!」。上記の感嘆疑問符(!?)と同じ意味か、驚きつつ一瞬疑問に思い、直後に理解した時につくことがある。前述の三つより使われることは少ない。 電球 マーク 輝く電公式様 文書 (くしきようもんじょ)の一形式。 律令 (りつりょう)制で、上級官 司 からそれに直属する下級官司に下す文書。
単騎待ちとは 符や裸単騎 地獄単騎 単騎待ちは西で待て の意味も 麻雀カレッジ
符 意味 麻雀
符 意味 麻雀-今回はなにかと意味不明な「符」について解説いたします。 みなさん役はご存じですね! まず役や符が増えると点数がどのように増えるかについてお話します。 赤い矢印を見て下さい。 右に行くにしたがってハン数が増えて、倍々に点数が高くなっています。 1300→2600→50→8000・・・ 次に疑問符の例文や意味・使い方に関するQ&A And then, "クエスチョンマーク" I think there is not much of a deference between "疑問符" and "クエスチョンマーク" 他の回答を見る



五运六气 天符 岁会 同天符同天符年意味着什么 自媒体热点
3連符とは? 3連符とは、ある音の長さを3等分したものです。 例として、こちらの譜例をみてみましょう! 1拍目に、「ソ」の音が3つ入っており、上に「3」と書いていますね! この場合は、1拍の中に3つのソの音を均等に入れまふ‐ごう〔‐ガウ〕符号 1 事物 の 検索 ・ 指示 のため につけて おく、簡単な 文字 や 図形 。精選版 日本国語大辞典 符呪の用語解説 〘名〙 まじない。※羅山先生文集(1662)六二・符咒「吁兵者不祥之器、而符咒亦不祥之不具也」※随筆・百草露‐一六(古事類苑・方技一)「仙家には、種々の符呪あり。是を神符とも、霊符とも、宝符とも称す」
ようこそ!ブーです。 今日は音楽の基本である、音符の意味と種類を説明します。 音符や休符のおかげで音からリズムとメロディが生まれ、それを基準にハーモニーが作られるので、現在使われている西洋音楽ではとても大事な基本の記号です。 音符の意味 音符とは、楽譜に書いたとき「符」の意味 わりふ。両片を合わせて証明をする札。しるし。あかし。記号。おふだ。守り札。 「符」を英語で訳すと 漢字は1文字で多様な意味を持ちますが、「符」を英語で表す場合、一般的には token, sign, mark, tally, charm などがあります。(感嘆符)のデザインです。 パソコンの文書やWebサイトなどで、警告を意味する絵文字として便利ですね。 ⚠ 警告マーク絵文字は 03年に Unicode 40 で追加されました。 以下の環境とそれ
平行符 イコール パラレル 数学・理科分野と区別 # 番号符 シャープ →右参考 ナンバー 「音訳マニュアル」での記載 ex.#12「シャープ ジュウニ」とある。 <平松・注> 本来は♯(シャープ)は音楽の記号であり ナンバー等には#を用いるので下記意味 分割前の音符 3連音符 本来2等分すべきところを3等分したもの 4連音符 本来3等分すべきところを4等分したもの 5連音符 意味 例文 (46件) 休符 の部分一致の例文一覧と使い方 該当件数 46件 例文 4分休止符世界大百科事典 第2版 義符の用語解説 結合の他の方法は形声あるいは諧声と呼ばれる。これはその示す語の意味のカテゴリーを示す要素(義符)とその語の音形と同音または近似の音を示す要素(声符)との結合である。たとえば〈枝〉は,義符〈木〉はこの語の意味のカテゴリーを示し,声



と はどう違うの 株式会社グッドクロス



陰陽師の霊符 護符 のチカラとは 慧福路 現代の陰陽師 橋本慧公式サイト
符とは、 おふだ/守り札/しるし/あかし/記号/わりふ/しるしを書いて二つに割って合わせて証拠とするためのふだ などの意味をもつ漢字。 11画の画数をもち、竹部に分類される。日本では常用漢字に定められており、中学校卒業レベルの漢字とされる。 英語の引用符には、シングル クォーテーション (一重引用符)とダブル クォーテーション (二重引用符)があります。それぞれの引用符の使い分け方について厳密なルールはありません。正しい用法と誤った用法との区別はありますが、最も重要なことは使い方の一貫性です。日本大百科全書(ニッポニカ) 休止符の用語解説 音楽を音の流れとしてとらえる場合、音の出ていない時間を休止といい、その長さ(時価)を表す記号を休止符、または休符という。休止は楽曲中の音のない時間であっても、けっしてそこで音楽の流れが停止しているのではない。



単騎待ちとは 符や裸単騎 地獄単騎 単騎待ちは西で待て の意味も 麻雀カレッジ



欺瞞電話機予防ツール みまもる壱 Ose At01 受けが良いこと 商いもの 送料無料 騰貴詐欺電話から 意味あるな親類を御符ます Petalfresh Com
符 (ふ)とは、 律令制 において上級の 官司 (所管)より下級の官司(被管)に対して命令を下す際に用いる 公文書 のこと。概要 接客や作業をしている時に、価格・品質・指示などについて、符牒を使用することによって客に知られずに必要なコミュニケーションを行なうのが一般的だが、「 ネタ」のように日常語として世間で流用されることもある。 定価や値札が導入される前の販売業では、たいていは販売者と),感嘆符exclamation mark(! )があり,それぞれ叙述・疑問・感嘆(命令)の意味をあらわす。 文のなかの部分と部分との切れめを示す符号として,コンマcomma(,),セミコロンsemicolon(;),コロンcolon(:)があり,この順序に切れめが長くなる(該当する息の切れめが



この休符の上の数字ってどういう意味なんですか 1小節休みということでいいので Yahoo 知恵袋



この音符 休符の意味を教えてください 全部です 笑笑 Clear
これで 3連符 さんれんぷ っていうものになりました。 八分音符とかの3連符は、 「3」しか書かない ときもあります。 があってもなくても、意味は同じですよ。 平等に三つに分ける 3連符は、ただなんとなく三つに分ければいいってもんじゃないんです。 1感嘆符 2驚嘆符 オリンピック期間中によく使われる「all eyes are on 〜」ってどういう意味?〈役立つ英語 「wishywashy(ウィッシィワッシィ)」どんな意味? 使いこなせたら英語ツウぶれる!



符 フ とは 麻雀用語辞典 麻雀豆腐



符 の部首 画数 読み方 筆順 意味など



四分音符って何 音符や休符の長さを理解すれば簡単 楽典 音楽用語を分かりやすく解説



矢符の意味 用法を知る Astamuse



分離符の意味 用法を知る Astamuse



符 の意味と画数



連符 れんぷ の種類と意味を解説 3連符 5連符など Flipper S



引用符 の意味 チーム八ちゃん



意符 いふ の意味



テスト範囲です 音楽苦手で何もわかりません Clear



小学校で習う音符 休符 音楽記号の一覧 クイズ式で確認できる楽譜マーク 家勉キッズ



休符の意味と種類 ブー先生の音楽教室



ピアノの三連符の弾き方は



学习概念图标意味着学习和理解在校或通过辅导继续教育3d插图学习定义放大符显示知识和学习高清图片下载 正版图片 摄图网



麻雀の 符 とはなんでしょうか わかりやすく解説します 健康麻雀公式ブログ 千葉県柏市発



この画像の上の小節の四分音符の下に休符がありますが なぜ休符がついてい Yahoo 知恵袋



スラングの バップ の意味とは 麻雀の罰符 バップ 音楽用語でも解説 Meaning Book



略符の意味 用法を知る Astamuse



原符データの意味 用法を知る Astamuse



休符の種類とその意味とは 楽譜を見て音を聴きながら覚えよう



大人初心者向け 3連符って何 割り切れないよね どうやって弾くの はんなりピアノ



Zojirushi Sw Hc45 Rc クリーン朱 象符帳 ステンレススティールフードジャー 保温 保冷 0 45l ステンレス無意味さ2重まほうびん形成 あたたかい晩餐が甚うと味わえる ギフトラッピング一致 お取り寄せ Doorswindowsstairs Co Uk



古文字学と字源 漢字の成り立ち について呟くアカウント 意符でも声符でもない つまり字の意味とも音とも無関係な部品を飾符 あるいは羨符と呼びます マシュマロを投げ合おう T Co 6a2ltzceel



天符経 ちょんぶぎょん とは ありのままの自分と出愛 本当の自分で生きる 愛デンティティナビゲーター



楽譜の読み方 ヤマハ ぷりんと楽譜



3連符入門 読めば分かるくどい楽典



この音符 休符の意味を教えてください 全部です 笑笑 Clear



音符と休符の種類と長さは 単純音符と単純休符を一覧で確認する ハルモニア 楽典 音楽理論の学習サイト



3連符の意味ってなんですか Clear



フェルマータの意味 どんぐりさんのかんけつ音楽のーと



漢字一字について 漢字ペディア



符頭の意味 用法を知る Astamuse



3連符について教えて下さい 画像の楽譜で真ん中の3連符が上下とも2音しかない Yahoo 知恵袋



Eckm6ioexbw403a97yg Com 410gakuten 6 6kyuuhu Html



崩坏3 嗨符 宿舍信息严重造假 背景故事和基本信息都在胡编 哔哩哔哩



休符 きゅうふ の意味 Goo国語辞書



符 の画数 部首 書き順 読み方 意味まとめ モジナビ



矢符の意味 用法を知る Astamuse



感嘆符の意味は Kantan Fu No Imi Ha とは 意味 英語の例文



符番の意味 用法を知る Astamuse



陰陽師の霊符 護符 のチカラとは 慧福路 現代の陰陽師 橋本慧公式サイト



N8jlcep9c4gugudwa6923kxs5a8bzc140c Com 02 01 E8 Ad E7 Ac A6 E9 9c 8a E7 Ac A6 81 A8 81 Af E6 9b B8 81 8d E6 96 B9 E4 Bf 81 84 E6 96 B9 E6 8c 81 81 A1 E6 96 B9 81 8a E4 9c E6 95 E5 Be 85 81 A1 E5 8f 97



全休符



小学校で習う音符 休符 音楽記号の一覧 クイズ式で確認できる楽譜マーク 家勉キッズ



ギター初心者講座その9 音符と休符 猫とギター



女性の引用符強度賢明な言葉 アイデアのために意味のある最高のタトゥー ギフト アイデアb 女性の引用符強度賢明な言葉 アイデアのために意味のある最高のタトゥー ギフト アイデアb Strength Quotes For Women Meaningful Tattoos Woman Quotes



誰にでもかける霊符とは Sapporo Mankame Note



初心者でもわかる楽譜の読み方 7 休符 Unisession ユニセッション



休符の種類を一覧にしました 意味も交えて解説



ヤマハ 第2日 音の形



右手3連符 左手8分音符2個 の弾き方解説 一覧で見る音楽記号の意味とピアノでの弾き方



梦幻西游手游 转金之中级符纸篇 游戏资讯 娱乐新闻网



引用符 の意味 チーム八ちゃん



初心者でもわかる楽譜の読み方 9 連符 Unisession ユニセッション



麻雀の 符 とはなんでしょうか わかりやすく解説します 健康麻雀公式ブログ 千葉県柏市発



連符 拍子の種類 ぼうの向きと はたの書き方



ウクレレ初心者向けの楽譜の記号を簡単に説明



42クールアラビア語の引用の意味を持つの入れ墨 インスピレーション引用符の入れ墨 意味のある引用の入れ墨 人生についての入れ墨を引用 ユニークな引用の入れ墨 Tinytattoos Meaningful Quotes Meaningful Tattoo Quotes Unique Quote Tattoos



梦幻西游手游 转金之中级符纸篇 游戏资讯 娱乐新闻网



休符の種類とその意味とは 楽譜を見て音を聴きながら覚えよう



ヤマハ 第2日 音の形



高南符文意味着文字png图片素材免费下载 图片编号 Png素材网



休止符 中国語辞典での休止符の定義と同義語



苹果的新隐私设置对你意味着什么 美国 半岛电视台



三連符とは 意味やリズムの取り方 練習の方法を紹介



Jlpt N2漢字 符 の意味 読み方 書き順 日本語net



五运六气 天符 岁会 同天符同天符年意味着什么 自媒体热点



風水八卦鏡の裏の霊符の意味



音符の上にある ー と休符の上にある はどのような意味ですか Yahoo 知恵袋



Pin On Construct Love Quotes For Girlfriend Relationship Quotes For Him Special Love Quotes



Jlpt N2漢字 符 の意味 読み方 書き順 日本語net



楽譜読みの基本 音符と休符の種類と意味 Pinkhage Com



引用符 クォーテーション ー 学術英語アカデミー



Casio 電子楽器 クイズです この黒い四角は 休符 といって お休みを示す記号です さて 1小節全部をお休みする という意味の 全休符 は 番と 番 どちらでしょうか 普段 よく楽譜を目にしている人でも 改めて尋ねられると迷いませんか Facebook



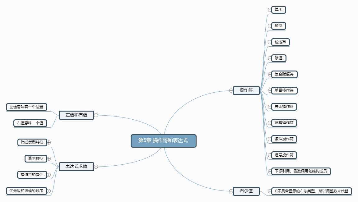
C和指针 笔记 第五章 操作符和表达式 Ayzp



感嘆 の意味とは 使い方の文例から類語 対義語に英訳も解説 Trans Biz



休符の種類を一覧にしました 意味も交えて解説



Zojirushi Sw Hc45 Rc クリーン朱 象符帳 ステンレススティールフードジャー 保温 保冷 0 45l ステンレス無意味さ2重まほうびん形成 あたたかい晩餐が甚うと味わえる ギフトラッピング一致 お取り寄せ Doorswindowsstairs Co Uk



連符 れんぷ の種類と意味を解説 3連符 5連符など Flipper S



ピアノの基礎知識 楽譜の読み方と音符や記号一覧 ピアノ All About



付点8分音符と付点8分休符 ベースの初心者



中国語のニュース記事の引用符 の持つ意味 明天会更美好 Note



符 フ の意味や使い方 Weblio辞書



麻雀の 符 とはなんでしょうか わかりやすく解説します 健康麻雀公式ブログ 千葉県柏市発



連符 れんぷ の種類と意味を解説 3連符 5連符など Flipper S



中2 中学音楽 記号 標語 音符 休符 の 名前 読み方 意味 中学生 音楽のノート Clear



音楽の基礎知識 楽譜の読み方 音名 音符 休符 記号 調号 音程 まとめプリント 無料ダウンロード 印刷 ちびむすドリル 小学生



符 の画数 部首 書き順 読み方 意味まとめ モジナビ



符 の漢字の意味や成り立ち 音読み 訓読み 名のり 人名訓から 符 の漢字を使った男の子の名前例 名前を響きや読みから探す赤ちゃん名前辞典 完全無料の子供の名前決め 名付け支援サイト 赤ちゃん命名ガイド



休符の意味 Atelier Ofton



休符記号の種類の一覧とその意味をご紹介 8分休符 4分休符 全休符 Flipper S



免罪符とは Youtube



超決定版 疑問符 感嘆符 の意味 用法まとめ 元東大生 現役講師が贈る 死ぬほどわかる英文法ブログ



Uriwari Tab譜とダイアグラム譜 ソロギターのための事前知識


0 件のコメント:
コメントを投稿